在人类肠道中,噬菌体组的物种组成在个体间展现出了显著的差异。此外,由于噬菌体特有的快速进化特性,使得肠道噬菌体组在基因组层面表现出微妙的多样性。检测这种微多样性对于深入探究噬菌体的适应性和进化机制至关重要。单核苷酸变异(SNV)和结构变异(SV)正是构成噬菌体微多样性的两大核心要素。然而,过去的研究多聚焦于微小的遗传变异,而对于更为宏大的遗传变异,尤其是结构变异(SV),其背后的奥秘尚待揭晓。
2024年8月14日,必威西汉姆联官网必威西汉姆联官网陈卫华教授联合复旦大学赵兴明教授团队和欧洲分子生物学实验室 Peer Bork研究员团队在Science 子刊 Science Advances上发表了题为Long-read sequencing reveals extensive gut phagenome structural variations driven by genetic exchange with bacterial hosts的研究论文(论文链接:https://www.science.org/doi/10.1126/sciadv.adn3316)。
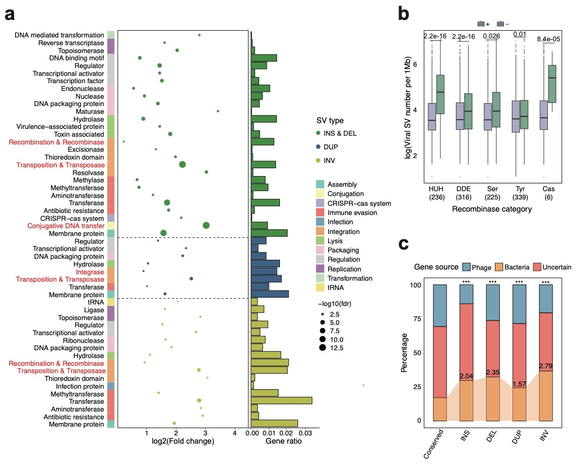
在该研究中,研究团队利用病毒颗粒富集的长读测序,对91名个体的人类肠道噬菌体组的结构变异进行了全面的表征。研究团队在9,401个宏基因组组装的高质量肠道DNA噬菌体上共鉴定了14,438个非冗余的噬菌体结构变异。这些结构变异富含重组专座酶、抗生素抗性基因以及细菌来源的功能基因(图1)。研究团队发现结构变异所携带的功能在一定程度上也反映了与噬菌体不同生活方式相关的独特特征。

图1 人类肠道噬菌体组结构变异的功能
研究团队发现大多数噬菌体结构变异的形成是由噬菌体-细菌宿主之间的遗传交换所驱动形成的(图2)。这些结构变异片段与细菌宿主基因组片段表现出高度的同源性,并且这些结构变异主要富含水平基因转移相关功能基因。温和性噬菌体与细菌宿主具有更高频率的遗传交换,因此温和性噬菌体相比于烈性噬菌体也具有更高的结构变异密度。总体而言,此研究揭示了肠道噬菌体组结构变异的功能潜力,并帮助对于理解人类肠道噬菌体与细菌之间的相互作用产生新的见解。

图2 噬菌体-细菌的基因片段交换网络
复旦大学类脑智能科学与技术研究院博士生赖森莹为论文的第一作者,赵兴明教授、必威西汉姆联官网的陈卫华教授、欧洲分子生物学实验室的Peer Bork为本文的通讯作者。本课题受到国家重点研发计划,国家自然科学基金等经费资助。
近年来,华中科技老员工命科学公司陈卫华教授团队致力于深入研究肠道病毒组、肠道噬菌体的基因工程以及肠道微生物群的调控机制,为理解肠道病毒群落组成与健康关系提供科学依据,为通过噬菌体精准调控肠道菌群、服务人体健康提供工具。在噬菌体相关领域与赵兴明教授团队合作已取得较系统成果,包括:(1)利用长度长技术,构建了中国人的肠道病毒目录,发现了新的噬菌体(Advanced Science,2024) ;(2)通过挖掘肠道病毒组学数据,发现了肠道病毒中存在广泛的甲基化(Advanced Science,2023) ;(3)开发了人类肠道病毒的语言表示模型,可以准确预测肠道中的病毒(Genome Biology,2024);(4)发现了肠道噬菌体中存在大量的结构变异,并且这些结构变异可能是由噬菌体与其宿主之间的遗传交换所造成的(Science Advances,2024(本作))。