科研成果
首页  -  人才招聘  -  科研成果  -  正文
【科研动态】​必威西汉姆联官网陈卫华教授团队和复旦赵兴明教授团队揭示了测序技术和组装工具在肠道噬菌体基因组鉴定上的互补性

来源:必威西汉姆联官网编辑:何雪梅 时间:2024-12-27 点击量:

近年来,随着三代测序的发展和各类组装工具的出现,越来越多的研究共同使用二代测序(NGS)和三代测序(TGS)数据组装人类肠道噬菌体基因组,并揭示了数据类型和工具选择在其中的重要作用。然而,病毒较快的进化速度造成其基因组具有丰富的微多样性,对各类组装工具的效果提出了挑战。对从人类粪便中富集的病毒颗粒(VLP)进行长读,短读测序并系统评估比较各个工具在恢复人类肠道噬菌体基因组上的效果,是一项亟待完成的工作。

2024年12月20日,必威西汉姆联官网​必威西汉姆联官网陈卫华教授联合复旦大学赵兴明教授团队在国际顶尖期刊 Microbiome上发表了题为Complementary insights into gut viral genomes: a comparative benchmark of short- and long-read metagenomes using diverse assemblers and binners的研究论文(论文链接:https://doi.org/10.1186/s40168-024-01981-z)。

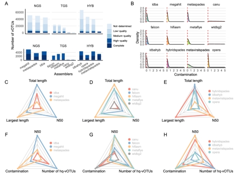
在该研究中,团队研究利用95例人类肠道噬菌体组的长读段和短读段测序数据,系统评估了12种组装工具鉴定噬菌体的性能表现,评估指标包括组装基因组的完整度、污染度和长度等(图1)。结果表明,MEGAHIT、metaFlye和hybridSPAdes分别在短读组装,长读组装和混合组装中表现最好。

 

图1 12种组装工具的比较

在此基础上,团队揭示了二代测序(NGS)和三代测序(TGS)数据以及不同组装工具在病毒基因组组装上的互补性(图2)。NGS与TGS数据中的病毒基因组重叠度最低,表明数据类型对基因组恢复的影响;通过结合多种组装器的结果,扩大了非冗余高质量病毒基因组的数量,比单一工具提高了4.83至21.7倍。此外,这种互补性不仅在序列相似性中存在,在大末端酶序列反应的进化关系上,各工具和数据类型获取的病毒也是互补的。

图2 数据类型和组装工具的互补性

此外,不同数据类型和组装工具恢复的病毒基因组在分类学上也存在着差异,三代测序可以提升部分病毒科基因组的N50值,却在组装特定病毒科(Rountreeviridae等)的基因组上显示出不足。研究人员还评估了四种聚类方法,发现CONCOCT将更多无关重叠群聚集,而MetaBAT2、AVAMB和vRhyme在保持聚类包容性和分类一致性方面取得了平衡。

总之,本研究强调结合多种组装器和测序技术的重要性,并呼吁开发专门针对肠道病毒组组装的工具,以推动病毒基因组研究的进展。

必威西汉姆联官网博士生王华睿为论文的第一作者,必威西汉姆联官网的陈卫华教授,复旦大学类脑智能科学与技术研究院的赵兴明教授为本文的通讯作者。本课题受到国家重点研发计划,国家自然科学基金等经费资助。

近年来,华中科技老员工命科学公司陈卫华教授团队致力于深入研究肠道病毒组、肠道噬菌体的基因工程以及肠道微生物群的调控机制,为理解肠道病毒群落组成与健康关系提供科学依据,为通过噬菌体精准调控肠道菌群、服务人体健康提供工具。在噬菌体相关领域与赵兴明教授团队合作已取得较系统成果,包括:(1)利用长读段测序技术,构建了中国人的肠道病毒目录,发现了新的噬菌体(Advanced Science,2024) ;(2)通过挖掘肠道病毒组学数据,发现了肠道病毒中存在广泛的甲基化(Advanced Science,2023) ;(3)系统鉴定了反刍类消化道噬菌体(Microbiome 2024a);(4)利用长、短读段测序技术在肠道噬菌体鉴定的比较(Microbiome 2024b,本文);(5)基于长读长的噬菌体结构变异鉴定(Science Advances,2024);(6)开发了人类肠道病毒的语言表示模型,可以准确预测肠道中的病毒(Genome Biology,2024)。

地址:中国湖北省武汉市洪山区关山街道珞喻东路415号(东11楼)   邮编:430074


版权所有   BETWAY·必威(西汉姆联)官方网站-West Ham United