科研成果
首页  -  人才招聘  -  科研成果  -  正文
【科研动态】​必威西汉姆联官网高尚邦课题组报道​神经系统兴奋/抑制平衡调控新机制

来源:必威西汉姆联官网编辑:何雪梅 时间:2025-02-11 点击量:

保持兴奋性和抑制性(E/I)平衡是神经环路的基本特性。例如,运动环路中兴奋性和抑制性突触传递之间的平衡对于产生协调的运动至关重要。此外,神经系统E/I平衡的改变与癫痫和自闭症等精神疾病的发生密切相关。神经递质以胞吐作用的形式释放,其中对突触囊泡融合过程的调节是控制兴奋性和抑制性突触传递稳态平衡的重要机制。过去对于囊泡融合的过程以及调节机制的研究大多来自于兴奋性突触,这使得兴奋性和抑制性突触之间的调节差异在很大程度上是未知的。

突触囊泡的融合过程需要一系列的调节蛋白。在大多数突触中,装配好神经递质并准备就绪的囊泡会在突触结合蛋白(synaptotagmin)被流入的Ca2+结合的瞬间触发释放。Complexin是一种关键的突触囊泡分泌调节蛋白,与synaptotagmin相互作用,将囊泡维持在准备释放的状态。在兴奋性突触中,Complexin对神经递质自发释放和诱发释放的双重调控功能已经得到证实,但其在抑制性突触中的作用仍不明确。钙依赖性分泌激活蛋白(Calcium-dependent Activator Protein for Secretion, CAPS)是另一种关键的囊泡分泌调节蛋白,主要调节致密核心囊泡的胞吐作用。而在突触囊泡胞吐作用的过程中,对于CAPS的参与与否以及参与形式一直存在着争议。此外,CAPS对兴奋性和抑制性突触传递的调节作用是否存在差异也是未知的。

2025年2月6日,必威西汉姆联官网高尚邦团队在PLOS Biology上发表了题为The exocytosis regulator complexin controls spontaneous synaptic vesicle release in a CAPS-dependent manner at C. elegans excitatory synapses的研究论文。该研究利用秀丽线虫为模型,揭示了两个保守的胞吐作用调节蛋白Complexin/CPX-1和CAPS/UNC-31在兴奋性和抑制性突触中的不同功能。进一步发现了在缺失complexin的钳制(clamping)功能后,CAPS/UNC-31起到了维持神经递质自发释放的功能,这为不同物种中突触E/I平衡和协调的行为输出提供了新的理论见解。

在这项研究中,作者首先通过CRISPR/Cas9构建了多个针对complexin/CPX-1不同结构域的敲入(knock-in)突变体,连同一个已知的cpx-1功能缺失突变体,用多种行为学方法对它们的运动行为进行检测(图1)。发现cpx-1突变体在运动行为上表现出明显的缺陷,如身体弯曲异常(图1C-E)和运动速度下降(图1F)。这些结果表明,CPX-1调节运动协调,提示cpx-1突变体的兴奋性和抑制性突触传递之间存在潜在的失衡。

图1. CPX-1突变体线虫表现出缺陷的运动行为

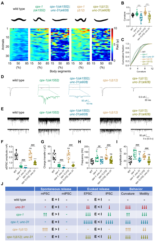
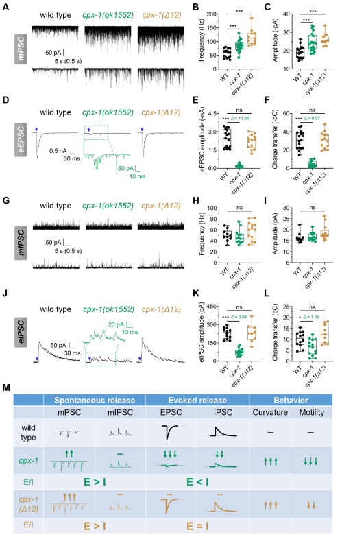
为了精确地检测cpx-1突变对突触传递的影响,作者用电生理方法记录了线虫神经肌肉接头处的电流信号。发现cpx-1功能缺失突变体特异性地在兴奋性突触中表现出显著增加的自发释放(图2A-C);同时兴奋性和抑制性诱发释放均减少,但兴奋性释放的减少更为显著(图2D-F,J-L。此外,特异性敲除complexin C末端结构域12个氨基酸残基的cpx-1(Δ12)突变体维持了正常水平的诱发释放(图2D-F,J-L,但更显著地促进了兴奋性自发释放(图2A-C)。这些结果表明,complexin/CPX-1对兴奋性突触的调节作用比对抑制性突触更强。因此,cpx-1突变导致兴奋性和抑制性突触传递之间的失衡,进而导致多种运动行为缺陷。

图2. cpx-1突变导致兴奋性和抑制性突触传递的失衡

此外,作者发现CAPS/UNC-31在不影响神经递质自发释放的情况下,以一种不依赖于神经肽信号通路的形式,差异性地调控了兴奋性和抑制性的诱发释放。更进一步的研究发现,unc-31的突变抑制了由cpx-1突变所导致的兴奋性自发释放的增强(图3E,H-I,同时一定程度地逆转了cpx-1突变体线虫的运动行为(图3A-C,J。此外,通过改变电生理记录时细胞外部的Ca2+浓度,发现这一现象是Ca2+依赖的。这些结果提示,CAPS/UNC-31可能一定程度地充当了自发释放的Ca2+感受器的作用,而这一作用受complexin的存在所阻碍。通过pull-down实验,发现CAPS并不直接与complexin相互作用,暗示了一种间接的调控机制。

图3. UNC-31调节cpx-1突变体兴奋性自发释放的增强

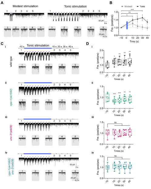
最后,为了进一步研究UNC-31对CPX-1在调节突触传递中的保守作用,作者利用光遗传学刺激方法来诱导活动依赖性突触可塑性。通过多次间断地激活兴奋性运动神经元,可以在刺激结束后的短时间内增加其自发释放的频率(图4A-B。而在cpx-1突变体中,光刺激不但没有这种效果,反而导致自发释放频率的显著降低;然而进一步突变unc-31之后,这种抑制效应消失了(图4C-D。这表明 cpx-1突变体中的活动依赖性突触抑制也依赖于UNC-31,支持了CAPS/UNC-31在调节complexin/CPX-1的突触神经传递中的保守作用。

图4.活动依赖性自发释放的增强依赖UNC-31

综上所述,这项研究揭示了Complexin/CPX-1和CAPS/UNC-31在兴奋性和抑制性突触中的不同调控机制,强调了它们在维持突触E/I平衡和协调行为输出中的重要作用。同时提示了在调控兴奋性自发释放和突触可塑性过程中Complexin/CPX-1和CAPS/UNC-31的潜在相互作用。

必威西汉姆联官网博士生王涯和加拿大多伦多大学博士生Chun Hin Chow为本论文的共同第一作者。必威西汉姆联官网高尚邦教授、马聪教授,以及多伦多大学Shuzo Sugita教授为本论文的共同通讯作者。该研究受国家自然科学基金项目、国家重点研发计划项目、重点国际(地区)合作与交流项目、加拿大自然科学与工程研究委员会以及加拿大卫生研究所的资助。

通讯作者简介

高尚邦,必威西汉姆联官网教授,同济医院老年综合科双聘教授,博士生导师。高尚邦教授团队致力于研究运动稳态与重构,特别是运动序列转换的神经环路、分子机制与计算原理,对于运动协调、运动本体感知、运动稳健与灵活性以及运动疾病治疗等感兴趣。近5年带领独立课题组,以(共同)通讯作者在Nature Methods、Nature Communications、Science Advances、PLoS Biology、Cell Reports、EMBO Reports、Elife、ACS Nano、Small等著名国际学术期刊发表研究论文。

 

地址:中国湖北省武汉市洪山区关山街道珞喻东路415号(东11楼)   邮编:430074


版权所有   BETWAY·必威(西汉姆联)官方网站-West Ham United