科研成果
首页  -  人才招聘  -  科研成果  -  正文
【科研动态】​必威西汉姆联官网刘智、陈卫华教授团队科研工作取得新进展:布氏瘤胃球菌通过分泌普鲁兰酶降价抗性淀粉改善便秘

来源:必威西汉姆联官网编辑:何雪梅 时间:2025-12-18 点击量:

2025年1214日,必威西汉姆联官网​必威西汉姆联官网刘智、陈卫华教授团队在npj Biofilms and Microbiome期刊上发表了题为“Ruminococcus bromii alleviates constipation by pullulanase-driven resistant starch degradation and microbiota modulation”的研究论文。

必威西汉姆联官网​必威西汉姆联官网刘智教授、陈卫华教授、必威西汉姆联官网同济医公司谢华平教授、昆明医科大学杨红菊教授为共同通讯作者。必威西汉姆联官网博士生李荣和杨倩倩为共同第一作者。必威西汉姆联官网为第一完成单位。

论文链接:https://www.nature.com/articles/s41522-025-00877-6

便秘是一种全球性常见疾病,影响约12–20%人口,发病率持续上升。其典型症状包括排便频率降低、排便费力、粪便干硬及不尽感,严重影响患者生活质量并带来沉重医疗负担。当前主流治疗手段往往无法提供长期缓解,且可能引发腹胀、依赖性或疗效不足。因此,迫切需要针对病理生理机制的新型疗法。近年来,肠道菌群失调被证实与功能性便秘密切相关。便秘患者肠道中特定菌群发生显著改变,可能通过影响肠动力、黏膜屏障及短链脂肪酸生成等途径参与发病。菌群靶向治疗展现出潜力,但现有证据仍存在矛盾:不同益生菌菌株效果差异大,临床试验质量参差不齐,且受菌株特异性、个体差异等因素影响,尚未形成可靠普适的临床方案。因此,阐明益生菌作用机制并开发新型菌株至关重要。

本研究发现便秘患者粪便中瘤胃球菌属显著减少。通过小鼠便秘模型筛选,确定R. bromii缓解症状效果最优,并阐明其通过支链淀粉酶降解抗性淀粉,促进短链脂肪酸生成及有益菌增殖。最终临床试验证实,补充抗性淀粉可改善便秘,且疗效依赖于患者肠道内R. bromii的存在与丰度增加。该研究遵循“临床发现—机制验证—临床回归”的转化医学路径,表明R. bromii有望成为便秘靶向治疗的潜在益生菌。

 

本研究通过分析20名便秘患者与20名健康对照的粪便样本,发现两组人群的肠道菌群α与β多样性存在显著差异。通过机器学习模型识别出瘤胃球菌属是区分便秘与健康个体的最重要特征,且在便秘患者中显著减少。该结果在调整性别、年龄等协变量后依然显著,提示瘤胃球菌可能在便秘的发病机制中发挥关键作用。

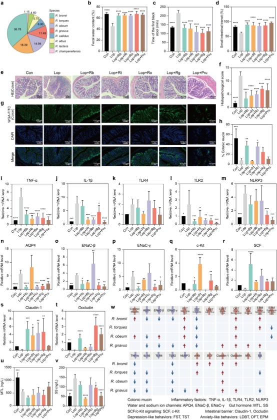
在四种丰度最高的瘤胃球菌中,R. bromii在缓解小鼠便秘症状方面表现出最全面的效果。它不仅显著提高了粪便含水量、缩短了首次黑便时间、增强了肠道推进功能,还能有效促进结肠黏蛋白生成,并调节水通道蛋白、离子通道及肠道屏障功能相关基因的表达。综合来看,R. bromii在改善肠道运动、黏膜屏障及炎症反应等多方面均优于其他菌株,展现出作为潜在便秘治疗益生菌的突出潜力。

 

 

R. bromii通过其支链淀粉酶降解抗性淀粉,显著提高了小鼠盲肠内容物中丙酸、丁酸等短链脂肪酸的含量,进而改善便秘症状。实验证明,抗性淀粉与R. bromii联用效果最佳,且通过构建酶活性缺失突变株和异源表达株,验证了支链淀粉酶在此过程中的关键作用。因此,R. bromii通过酶解抗性淀粉产短链脂肪酸的机制,是其缓解便秘功能的核心。

 

 

 

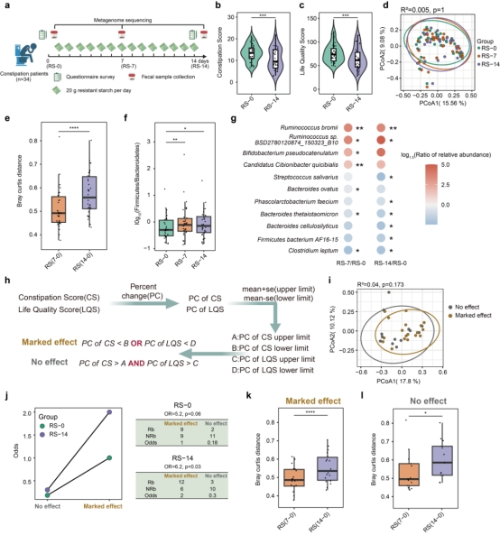
临床干预试验表明,补充抗性淀粉能够显著改善便秘患者的症状与生活质量评分。虽然患者整体肠道菌群结构未发生重大改变,但抗性淀粉特异性促进了R. bromii和假链状双歧杆菌等有益菌的生长。进一步分析发现,患者症状改善的效果与R. bromii的存在和丰度显著相关,证实了R. bromii在抗性淀粉缓解便秘过程中的关键介导作用。

 

总之,本文的研究结果表明,与健康人群相比,便秘患者肠道中天然存在的R. bromii丰度降低。该菌株通过降解抗性淀粉和改变肠道微生物组成来改善便秘症状。其作用机制在于,R. bromii分泌支链淀粉酶降解抗性淀粉,随后肠道菌群将其进一步发酵为丙酸和丁酸,从而改善肠道屏障功能与水分吸收。此外,R. bromii还能提高5-羟色胺、吲哚、犬尿氨酸和谷氨酸水平以促进肠道蠕动。临床试验结果进一步支持了R. bromii在缓解便秘中的潜在作用,为未来开发针对肠道相关疾病的精准靶向微生物组疗法奠定了基础。

 

地址:中国湖北省武汉市洪山区关山街道珞喻东路415号(东11楼)   邮编:430074


版权所有   BETWAY·必威(西汉姆联)官方网站-West Ham United