(通讯员 冯崇宁)11月2日,必威西汉姆联官网必威西汉姆联官网高尚邦教授团队与加拿大多伦多大学Shuzo Sugita教授团队、美国德克萨斯大学西南医学中心Josep Rizo教授团队合作在自然系列国际权威期刊《自然通讯》(Nature Communication)上发表题为“Open syntaxin overcomes synaptic transmission defects in diverse C. elegans exocytosis mutants”的研究论文。
论文链接:https://doi.org/10.1038/s41467-020-19178-x


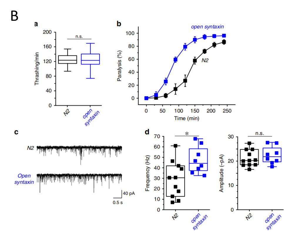
图A. 构建开放构象UNC-64/syntaxin示意图; 图B.野生型背景下,敲入开放性 UNC-64/syntaxin 突变增强神经递质释放。
突触囊泡(SV)胞吐作用为神经元间的交流提供了化学基础,使得大脑有了惊人的多样性。可溶性 NSF附着蛋白受体(SNARE)由 syntaxin、 synaptobrevin/VAMP和 SNAP-25组成,在神经递质分泌过程中起着核心作用。紧密的 SNARE复合体组装形成,介导突触囊泡与质膜融合,促进神经递质释放。
Syntaxin/UNC-64是关键的诱导蛋白,对SNARE复合体组装和递质释放至关重要。静息时,syntaxin处于封闭构象并与Munc-18 (syntaxin binding protein) 形成紧密结合。突触兴奋后,SNARE 复合物的组装需要打开syntaxin 的“封闭”构象。换句话说,开放构象的syntaxin是复合体组装关键一步。在线虫 (C. elegans) 中多拷贝过表达开放构象的UNC-64/syntaxin特异拯救UNC-13/Munc13囊泡分泌缺陷,提示UNC-13/Munc13在打开syntaxin过程中具有某种特殊功能 (Richmond et al., 2001)。但强烈的多拷贝过表达可能引入非生理性差异,并且开放构象的syntaxin到底如何与其他突触囊泡分泌调控蛋白互作,均未确切知晓。
本研究中,研究人员通过在unc-64缺失线虫中使用CRISPR-Cas9技术直接敲入 (knock in, KI) 一个开放构象的syntaxin (L166A/E167A),制备一个Open syntaxin线虫。该KI线虫中syntaxin表达水平与野生型线虫一样,从而可以很好模拟开放构象syntaxin在生理情况下的作用机理。借助该Open syntaxin线虫,研究人员重新评估了syntaxin 开放构象对神经突触分泌和行为的影响。他们将unc-64(LE)/syntaxin KI引入到各种胞吐调控基因突变背景中,系统研究了open syntaxin和不同突触调节因子之间的相互作用关系。结果显示,开放的 syntaxin KI 能够促进神经递质的释放,部分拯救除 Munc18/UNC-18之外的各种囊泡分泌缺陷突变体的表型,包括snt-1/synaptotagmin、 unc-2/P/Q/N型 Ca2+ 通道α亚基和 unc-31/CAPS,以及 unc-13/Munc-13和 unc-10/RIM,tom-1/Tomosyn 等关键突变体。该结果表明增加由open syntaxin组装完善的 SNARE复合物的数量确实会增强神经递质释放。该研究完善了开放构象 syntaxin 和 unc-13以及其他多个分泌调控蛋白之间互作的假说,提示控制开放构象的syntaxin 是调节突触传递的通用途径(而非仅仅与unc-13互作)。研究结果有助于发展治疗神经系统疾病诊疗新技术。
加拿大多伦多大学博士生Chi-Wei Tien和必威西汉姆联官网必威西汉姆联官网博士生余彬为该文共同第一作者。多伦多大学Shuzo Sugita教授、公司高尚邦教授以及德克萨斯大学Josep Rizo教授为本论文的共同通讯作者。该项目国内研究工作得到了自然科学基金委国际合作重点项目、面上项目,湖北杰出青年项目以及必威西汉姆联官网的支持。