(通讯员 陈超云 杨朋硕 钟朝芳)12月8日,公司多团队共同开展的研究论文Stratification of athletes’ gut microbiota: the multifaceted hubs associated with dietary factors, physical characteristics and performance 发表于微生物学权威杂志《Gut Microbes》。
近年来,人们开始关注运动对机体健康产生的作用。运动锻炼对健康的益处越来越多地被发现,其中包括:与年龄有关的认知障碍受限,预防结肠癌,治疗糖尿病、肠易激综合症和抑郁症。而肠道微生物群落,作为人体肠道“第二器官”和饮食微生物宿主之间的免疫和代谢相互作用与上述疾病的发病机制有关。即使运动对肠道菌群方面的探索仍处于初级阶段,且作用机制也不够明确,但可以肯定的是,运动作为一项被广泛应用、无毒副作用且节省成本的"药物",是治疗延缓性代谢疾病有效的途径。希望将来的探索可以更加深入地揭示运动对肠道菌群的作用原理,从而为处于各个健康阶段的人做出适合自身的运动指导。
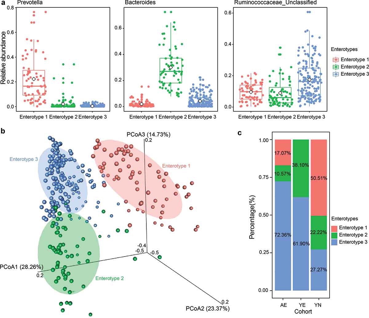
为了探究肠道微生物与机体健康和运动能力间的关系和模式。公司卢群伟教授、宁康教授和武汉体育公司王松教授共同领导的团队,针对性地研究了19位职业赛艇运动员的肠道微生物在时间轴上的动态变化,并关联运动员的运动成绩进行了系统的分析。本次研究一共收集了306份肠道微生物样本,研究对象涵盖了成年精英职业赛艇运动员(AE)、年轻精英职业赛艇运动员(YE)以及年轻非精英职业赛艇运动员(YN)。随后的微生物群落结构解析研究中发现,这些赛艇运动员根据肠道微生物的群落组成,大致上可以分成三类肠型(如下图a所示),分别是普氏菌(Prevotella)相对丰度占主导的Enterotype1,拟杆菌属(Bacteroides)相对丰度占主导的Enterotype2,以及瘤胃菌科(Ruminococaceae)相对丰度占主导的 Enterotype3。这三个肠型的微生物群落组成结构上也有很大的差异,如下图b所示,在差异分析上表现出很好的区分度,表明这三种肠型的肠道微生物对机体会产生不一样的影响。接下来的分析也发现,成年精英职业赛艇运动员(AE)的肠道微生物更倾向于肠型Enterotype1(72.36%),年轻精英职业赛艇运动员(YE)也是Enterotype1(61.9%),而年轻非精英职业赛艇运动员(YN)的肠型则更加倾向于Enterotype3,肠型Enterotype1、Enterotype2、Enterotype3分别是27.27%,22.22%,以及50.21%(如下图b所示)。现有研究已经表明,人体肠道内普氏菌(Prevotella)与胰岛素抵抗、类风湿关节炎和高血压等疾病呈正相关,而与运动障碍症帕金森病和自闭症等呈负相关,且普氏菌属的丰度增加与氨基酸及碳水化合物代谢通路相关,包括支链氨基酸代谢。因此本工作预示着,运动员的健康水平和竞技状态都与肠道微生物群落有着某种密不可分的关系,而且肠型Enterotype1的运动员取得好成绩的可能性更大些。对于非运动员的普通人来说,通过饮食和运动调整自身的肠道微生物群落的状态和机体的健康即是一个必要的过程,也是一个科学合理的过程。
必威西汉姆联官网为本论文第一单位。必威西汉姆联官网必威西汉姆联官网韩毛振(现已入职安徽医科大学)和武汉体育公司杨琨为共同第一作者,必威西汉姆联官网必威西汉姆联官网卢群伟教授、宁康教授和武汉体育公司王松教授为共同通讯作者。
论文链接:https://www.tandfonline.com/doi/full/10.1080/19490976.2020.1842991
