长命百岁和返老还童自古以来就是人类的终极梦想,诗仙李白曾写下“安得不死药,高飞向蓬瀛”的诗句。随着年龄的增长,人类不可避免出现衰老。衰老会导致机体出现多种组织和器官的退行性变及功能减退,也是导致肿瘤、心脑血管以及代谢性疾病等多种复杂疾患的主要危险因素。同时,人类社会的加速老龄化,也使得如何延缓甚或逆转衰老的研究日益急迫。
机体的衰老主要在于干细胞的衰老。作为来源于中胚层的一种多能干细胞,间充质干细胞(Mesenchymal stem cells, MSCs)广泛分布于机体多种组织器官中,具有强大的自我更新和分化能力。MSCs的衰老是限制其组织工程和细胞治疗应用的关键因素,但更为重要的是与机体多组织器官功能退行性变和功能减损密切相关。

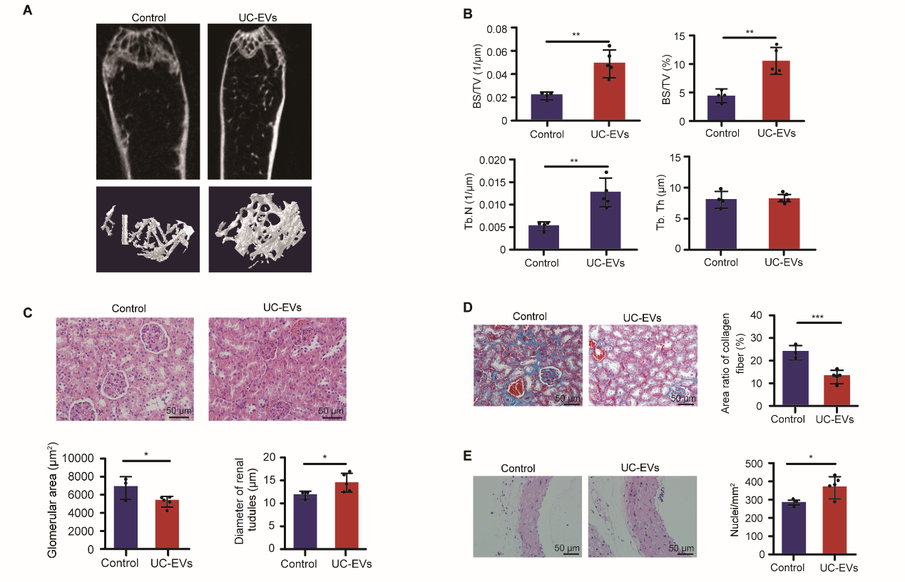
2021年1月27日,Science Translational Medicine杂志在线发表了来自必威西汉姆联官网的题为Extracellular vesicles deposit PCNA to rejuvenate aged bone marrow-derived mesenchymal stem cells and slow age-related degeneration的研究成果【1】。必威西汉姆联官网郭安源教授和必威西汉姆联官网同济医公司附属协和医院的胡豫教授和李秋柏教授为文章的共同通讯作者,雷倩博士后、高飞博士和刘腾博士为该文章的共同第一作者,该工作受到国家自然科学基金优青和面上等多个项目的资助。该研究证实新生儿脐带MSCs(UC-MSCs)来源的细胞外囊泡(UC-EVs)可以逆转成人骨髓MSCs(AB-MSCs)的衰老,显著增强后者成骨和损伤修复能力;特别是,体内应用UC-EVs可明显延缓自然衰老小鼠的衰老,对骨骼、肾脏以及血管平滑肌等多种组织器官的退行性变有显著影响。

UC-EVs改善自然衰老小鼠骨骼、肾脏和血管等组织器官的退行性变
研究人员发现UC-MSC分泌EVs的能力远高于成人骨髓MSCs,而且通过测序和生物信息学比较分析发现,UC-EVs中富含细胞周期、DNA复制和修复相关的“年轻信息”,这些UC-EVs可以显著提高衰老MSCs的增殖、自我更新和DNA复制能力,并降低β-半乳糖苷酶的表达;通过转录组数据的生物信息分析发现,富含“年轻信息”的UC-EVs可以使衰老细胞在基因表达上呈现从衰老向年轻切换的转变模式,使得衰老的靶细胞富集于细胞周期、DNA复制修复相关的多种信号通路信息,其中PCNA可能是关键的效应分子,UC-EVs的逆转效应至少部分是通过水平传递PCNA实现,其具体作用机制和下游效应分子还有待进一步的深入研究。

UC-EVs使衰老细胞的基因表达模式向年轻细胞的方向发生转变
该项研究从年轻MSCs(脐带来源)分泌的细胞外囊泡入手,通过体内外实验从分子、细胞和机体多层次证实UC-EVs对成人骨髓MSCs衰老的强大逆转效应。更重要的是,该研究证明了UC-EVs可以在机体整体水平上延缓自然衰老小鼠的衰老,特别是各个组织脏器的退行性功能得到显著改变。延缓自然衰老在当前日益加剧的老龄化社会对人类健康和社会发展有重要意义。该研究为人类抗衰老和治疗衰老相关退行性疾病提供了新的思路和具有安全转化应用前景的新手段,也将对我国有着丰富资源的脐带的科学研究和高赋值再开发应用打开新的广阔领域。
必威西汉姆联官网郭安源教授与协和医院血液科团队在白血病和细胞外囊泡等领域有长期稳定的交叉合作,课题组早在2013年开始就提出“年轻微泡”(来源于年轻母体细胞分泌的细胞外囊泡)能够通过传递“年轻信息”而具有逆转衰老效应这一科学假设,此后在该方向上持续深入研究,产生了一批有着高度转化价值的研究成果。在T淋白血病的miRNA调控网络【2】、白血病微泡诱导癌变发生及其机制【3,4】、多发性骨髓瘤微泡促进骨病和疾病进展【5】、淋巴细胞分化调控【6】以及MSC的细胞外囊泡衰老标志物【7】方面发表了多篇论文,还建立了细胞外囊泡miRNA表达谱数据库EVmiRNA等【8】。
参考文献
1. Lei Q, et al. Extracellular vesicles deposit PCNA to rejuvenate aged bone marrow–derived mesenchymal stem cells and slow age-related degeneration. Science Translational Medicine. 2021 Jan 27; 13(578): eaaz8697
2. Ye H, et al. MicroRNA and transcription factor co-regulatory network analysis reveals miR-19 inhibits CYLD in T-cell acute lymphoblastic leukemia. Nucleic Acids Research. 2012 Jul;40(12):5201-14.
3. Zhu X, et al. BCR-ABL1-positive microvesicles transform normal hematopoietic transplants through genomic instability: implications for donor cell leukemia. Leukemia. 2014 Aug;28(8):1666-75.
4. Zhang HM, et al. miR-146b-5p within BCR-ABL1-Positive Microvesicles Promotes Leukemic Transformation of Hematopoietic Cells. Cancer Research. 2016 May 15;76(10):2901-11.
5. Zhang L, et al. Tumor-derived extracellular vesicles inhibit osteogenesis and exacerbate myeloma bone disease. Theranostics. 2019 Jan 1;9(1):196-209.
6. Lin Y, et al. Transcription factor and miRNA co-regulatory network reveals shared and specific regulators in the development of B cell and T cell. Sci Rep. 2015 Oct 21;5:15215.
7. Lei Q, et al. Microvesicles as Potential Biomarkers for the Identification of Senescence in Human Mesenchymal Stem Cells. Theranostics. 2017 Jul 6;7(10):2673-2689.
8. Liu T, et al. EVmiRNA: a database of miRNA profiling in extracellular vesicles. Nucleic Acids Research. 2019 Jan 8;47(D1):D89-D93.