科研成果
首页  -  人才招聘  -  科研成果  -  正文
【科研动态】郭安源教授团队近日在肿瘤免疫治疗领域发表多项成果

来源:必威西汉姆联官网编辑:何雪梅 时间:2022-09-14 点击量:

近年来,肿瘤免疫治疗,尤其是以PD-1/PD-L1CTLA-4为代表的免疫检查点阻断 Immune checkpoint blockadeICB)治疗在多种癌症中取得了显著疗效,已成为临床研究的热点。但是目前的数据表明,患者对ICB治疗的总体响应率并不高,仅为10%-40%。因此,进一步在分子水平研究确定患者对ICB治疗的响应特征和机制,这对改善免疫治疗至关重要。基于高通量测序技术的基因组及转录组研究已成为肿瘤研究的常规手段整合及再分析分散在公共数据库中大量与ICB治疗相关的测序数据可以帮助我们更深入了解患者的生物学特征,从而挖掘ICB治疗相关的标志物和机制。

2022年9月12日,必威西汉姆联官网​必威西汉姆联官网郭安源教授在美国癌症研究协会(American Association for Cancer Research,AACR)旗下的著名期刊《Cancer Immunology Research》发表题为“ICBatlas: A comprehensive resource for depicting immune checkpoint blockade therapy characteristics from transcriptome profiles”的研究论文。该研究整合了9种癌症、1515名ICB治疗患者的基因表达谱数据,对ICB治疗是否响应以及治疗前后的样本进行了表达差异、通路富集和免疫细胞浸润等分析,并根据差异基因的变化程度和频率构建了响应分数(Response Score, RS) 用于评估治疗响应。最后基于这些数据构建了名为ICBatlas的数据库(http://bioinfo.life.hust.edu.cn/ICBatlas/)。ICBatlas是第一个全面描述ICB治疗转录组特征的数据资源,包含响应与否、治疗前后等比较结果,并提供多个层面的浏览、搜索和可视化功能。

必威西汉姆联官网​必威西汉姆联官网博士生杨梅、苗亚茹和谢贵燕为论文共同第一作者,必威西汉姆联官网为论文第一单位,必威西汉姆联官网​必威西汉姆联官网郭安源教授与南通大学附属医院冯健教授为共同通讯作者。该研究得到国家重点研发计划、湖北省自然科学基金和深圳市科创委基金的支持。

论文链接: https://pubmed.ncbi.nlm.nih.gov/36095221/


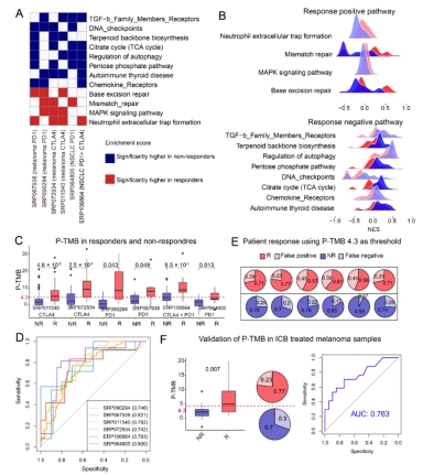
2022年9月8日,郭安源教授课题组的题为“Biological Pathway-Derived TMB Robustly Predicts the Outcome of Immune Checkpoint Blockade Therapy”的论文在《Cells》杂志发表。该课题从6项已发表的研究中收集了ICB治疗的黑色素瘤患者和非小细胞肺癌患者的基因组数据和临床信息。针对肿瘤突变负荷(Tumor mutation burden,TMB)不能很好的预测治疗响应的问题,分析评估了与患者治疗响应或生存相关的基因及其突变,发现12个生物学通路中的基因的突变富集分数在治疗响应患者中显著高于非响应患者,并由此引入一个由这些生物学通路中的基因的突变计算而来的新的评分系统Pathway-derived Tumor Mutation Burden(P-TMB)。经评测,该P-TMB在预测患者治疗响应方面比TMB更准确,该研究为TMB用于免疫治疗响应提供了新的视角。必威西汉姆联官网​必威西汉姆联官网博士生苗亚茹为第一作者,郭安源教授为通讯作者,必威西汉姆联官网为论文第一单位。该研究得到深圳市科创委基金和国家自然科学基金的支持。

论文链接:https://www.mdpi.com/2073-4409/11/18/2802

郭安源教授团队长期专注于肿瘤研究,发展了一系列肿瘤相关的生物信息学方法平台(ImmuCellAI,GSCA,GSCALite,FFLtool等)和数据库(ICBatlas,SNORic,TRic等),分析发现并验证了肿瘤中的重要分子及其调控功能。近年来在Advanced Science,Cancer Research,Cancer Immunology Research,Cancer Letter,Oncogene,Theranostics等杂志发表肿瘤相关论文多篇。


地址:中国湖北省武汉市洪山区关山街道珞喻东路415号(东11楼)   邮编:430074


版权所有   BETWAY·必威(西汉姆联)官方网站-West Ham United