科研成果
首页  -  人才招聘  -  科研成果  -  正文
【科研动态】​必威西汉姆联官网宁康教授团队利用迁移学习来克服区域效应,实现基于微生物特征的跨区域疾病诊断

来源:必威西汉姆联官网编辑:何雪梅 时间:2022-11-04 点击量:

2022年10月28日,必威西汉姆联官网​必威西汉姆联官网系统生物学与生物信息学系宁康教授团队,以必威西汉姆联官网为唯一单位在胃肠病学、肝病学国际顶尖期刊《GUT》发表题为“Overcoming regional limitations: Transfer learning for cross-regional microbial-based diagnosis of diseases”的研究论文,提出利用迁移学习来克服区域效应,实现基于微生物特征的跨区域疾病诊断。必威西汉姆联官网博士生王南为论文的第一作者,博士生程铭悦为第二作者,宁康教授为论文的通讯作者。

由于地理位置、饮食、种族、疾病等因素,尤其是地理位置因素的影响,不同地区人群的肠道微生物有非常明显的异质性。目前,基于微生物特征的机器学习方法已经被用于不同类型疾病的诊断当中,但是由于无法克服区域效应,这些方法在进行跨区域疾病诊断时准确性会大打折扣,无法满足基于微生物的跨区域疾病诊断的需求。

 

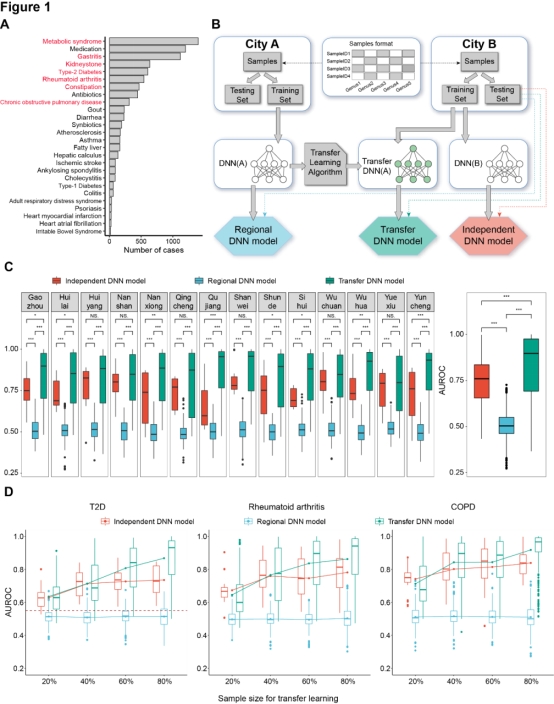
图1. 融合迁移学习以及神经网络的微生物组大数据分析框架。

 

针对以上问题,科研人员提出一种融合迁移学习以及神经网络的框架,此框架可以“借用”一个地区成熟的疾病诊断的知识,来用于另一个地区的疾病诊断,从而克服区域效应,实现基于微生物的跨区域疾病诊断。

在本工作中,科研人员将此框架应用于来自广东肠道微生物组项目(GGMP)的6,998个粪便微生物组样本,根据其来源将其划分为14个不同的地级市(区)。据结果显示,与从头训练模型相比,迁移学习模型进行跨地级市疾病诊断的准确性最具优势,并且将其应用到跨洲际队列的疾病诊断当中时,迁移学习模型仍具有更优越的准确性。此外,科研人员通过迁移学习发现了受地域因素影响作用较大的菌种,例如Clostridium,这些菌种可能对迁移学习模型在跨区域疾病诊断当中的有效性具有潜在的贡献。

 

图2. 该方法在多个不同疾病上显示了出众的诊断能力。

 

这项研究表明,迁移学习模型可以利用跨区域的微生物特征知识,实现基于微生物的跨区域疾病诊断,并且具有较高的准确性和鲁棒性。此外,这项研究为利用人工智能技术突破区域限制,在临床试验中实现基于微生物特征的跨区域疾病诊断提供了新的可行的途径。

需要指出的是:中国幅员辽阔,各地医生队伍水平参差不齐。本项目所提出来的基于迁移学习的人工智能方法,本质上是一种基于大数据的普适性的诊疗策略。这种策略的应用和推广,可以非常有效的克服地域差异所带来的诊疗质量问题,大幅度提高诊疗准确性和速度,帮助“新时代的赤脚医生”为人民群众提供更高质量的诊疗服务。 

该研究得到科技部国家重点研发计划(No. 2018YFC0910502),国家自然科学基金(Nos. 32071465, 31871334, 31671374)等的资助。该工作也得到了GGMP项目主要负责人,南方医科大学周宏伟教授等的大力支持。

近年来,必威西汉姆联官网​必威西汉姆联官网宁康教授团队在生物信息学交叉学科领域进行不断探索,针对人体微生物组学大数据,发展了一系列人工智能挖掘方法,并成功应用于肠道疾病、类风湿性关节炎、非传染性慢性疾病、人体癌症等多种疾病的前期诊断和复发监控,相关论文发表于PNAS、Gut(3篇)、Annals of the Rheumatic Diseases、Genome Biology、Genome Medicine、Gut Microbes等医学、生物学和生物信息学领域国际顶尖期刊。相关方法和模型,已经在合作医疗机构进行临床测试。

参考文献:

Nan Wang, Mingyue Cheng, Kang Ning. Overcoming regional limitations: transfer learning for cross-regional microbial-based diagnosis of diseases. GutDOI: 10.1136/gutjnl-2022-328216.

 

论文链接: https://gut.bmj.com/content/early/2022/10/28/gutjnl-2022-328216

 

地址:中国湖北省武汉市洪山区关山街道珞喻东路415号(东11楼)   邮编:430074


版权所有   BETWAY·必威(西汉姆联)官方网站-West Ham United