甘蓝型油菜是最为重要的油料作物之一,提高含油量是当前遗传育种的主要目标之一。当前,针对含油量形成的分子机制的研究大多集中在QTL (Quantitative Trait Loci)分析方面,并获得了系列与含油量紧密连锁的QTL位点,但这些QTL位点如何调控含油量的分子机理不甚明确。已有研究表明,基因组空间结构与农艺性状密切相关,故从3D空间结构水平上研究QTL位点如何调控含油量对揭示含油量形成的分子生物学基础,将会为进一步提高含油量奠定基础。

2023年7月26日,必威西汉姆联官网栗茂腾教授教授课题组在Plant Communications杂志(JCR: Plant Sciences领域前3.4%(8/238),中科院1区)发表了题为 “3D genome structural variations play important roles in regulating seed oil content in Brassica napus”的论文。该研究通过对甘蓝型油菜高油材料N53-2(含油量超过50%)和低油材料Ken-C8(含油量40%左右)的Hi-C (High-throughput chromatin conformation capture)和ATAC-seq (Assay of Transposase Accessible Chromatin sequencing)技术分析,结合转录组、基因组等多组学分析与QTL 精细定位,解析了甘蓝型油菜基因组的3D空间结构并验证了候选基因的功能,探讨了基因组结构变异调控含油量的分子机制。
Hi-C分析显示,在3D基因组水平上,N53-2与Ken-C8中染色体间的相互作用远高于染色体内的相互作用,但二者不同类型互作数目存在一定差异,N53-2中的染色体间相互作用对和染色体内相互对分别比Ken-C8多21154对和少3592对(图1A,1B)。在3D空间结构上,二者也存在差异,如在N53-2中,端粒主要分布在三维结构的外围区域,而在Ken-C8中,端粒则在三维结构的内部(Fig 1C-1F)。进一步的分析显示,与全基因组相比,QTL/AGRs区域中A compartment的比例相对更高,而B compartment的比例则相对较低。生物信息学分析也显示A compartment的基因密度高于B compartment,该结果表明含油量QTL/AGRs区域中的染色质比其它基因组区域更活跃。

图1. N53-2和Ken-C8的染色体水平互作图和模拟3D结构图。橙色线代表甘蓝型油菜基因组上Hi-C reads的分布。A和B 分别代表N53-2和Ken-C8中染色体内(蓝线)和染色体间(绿线)相互作用的Circos分析。C和D代表N53-2整体和chrC06单条染色体的3D结构;E和F代表Ken-C8整体和chrC06染色体3D结构。
多组学分析也发现在N53-2和Ken-C8之间,一些富含QTL/AGRs的区域内的染色体空间结构发生了明显改变,如N53-2中chrA09的32M-34M区域的ATAC-seq峰远高于Ken-C8中的ATAC-seq峰(图2B,2G),且该区域与相邻区域之间的相互作用强度显著增强。此外,该区域内的基因表达整体水平也明显增加(图2C,2G)。ATAC-seq技术结合转录组数据分析显示,N53-2和Ken-C8两者之间的DARs (Differentially accessible regions)和DEGs (Differentially Expressed Genes)均QTL/AGRs区域富集更多,其中包括了包括亚油酸代谢、甘油磷脂代谢和脂肪酸生物合成等众多基因。由于N53-2和Ken-C8的DARs反映了染色质可及性的差异,基因组结构变异可能与甘蓝型油菜QTL/AGRs区域的整体基因表达水平密切相关。

图2. 甘蓝型油菜的多组学综合分析。A-F表示N53-2和Ken-C8中chrC08(左)和chrA09(右)的多组学分析,分别是Hi-C(A)、ATAC-seq(B)、RNA-seq(C)、QTL/AGR(D)、重测序(E)和染色质相互作用(F)。(G)N53-2和Ken-C8中chrC08(区域①)和chrA09(区域②)的ATAC-seq、RNA-seq、重测序和相互作用数统计分析。
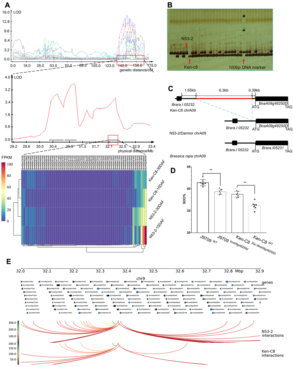
为进一步验证空间结构的改变对含油量的影响,结合课题组前期针对含油量的获得的QTL定位结果,在上述chrA09的32M-34M区域中发现了一个对含油量具有重要贡献的含油量QTL位点cqOC-A9-9。基于筛选带有该QTL位点DH株系的基础上,通过和低油亲本Ken-C8多次回交构建了包含2820个单株的BC4F1 NIL(近等基因系)群体,并进行了精细定位,获得了一个与不同种子油脂合成直接相关的基因BnaA09g48250D(图3A,3B)。基因序列分析表明,Ken-C8中的BnaA09g48250D启动子区域有一个6313bp片段的插入(图3C),染色质互作分析显示Ken-C8中该区域的染色质互作数量显著低于N53-2(图3E),推测该6313bp片段的插入引起了chrA09末端的染色体结构变化,从而影响了BnaA09g48250D基因的表达。针对BnaA09g48250D的基因过表达和基因敲除实验表明,转基因系株系的含油量出现了显著增加和降低。
总体而言,本研究基于多组学联合分析揭示了甘蓝型油菜的三维基因组结构及其结构变异对甘蓝型油菜种子含油量影响,为进一步通过分子设计方法培育高含油量的油菜品种提供了基础。

图3. cqOC-A9-9.基因的精细定位和克隆。A,利用BC4F1群体对cqOC-A9-9-2进行精细定位,分析该区域内的注释基因,及其在两个亲本的15-DAF和24-DAF种子中的表达差异,其中BnaA09g48250D表达差异最大,表达水平最高。B, BC4F1群体单株的基因型分子标记分析。C,BnaA09g48250D及其启动子在Ken-C8和N53-2之间的序列差异。D,BnaA09g48250D过表达系(Ken-C8 35s:BnaA09C48250D)和敲除系(J9709 BnaA09g48250D)的含油量差异。E,N53-2和Ken-C8中BnaA09g48250D相邻区域的染色质相互作用分析。
必威西汉姆联官网的栗茂腾教授为本研究的通讯作者,张礼斌副教授、李怀鑫博士生及武汉菲沙基因信息有限公司的刘琳博士为共同第一作者,何坚杰和闫书祥博士生、朝红波、尹永泰和赵卫国博士也参与了此项研究。该研究得到国家重点研发计划项目“油菜和花生重要基因资源挖掘与利用”(2022YFD1200402)和国家自然科学基金面上项目(32272067 和32072098)的资助。
论文链接:https://www.cell.com/plant-communications/fulltext/S2590-3462(23)00194-3