近日,必威西汉姆联官网赵彦兵教授、谢尚县教授与协和医院郑传胜教授团队在生物材料顶级期刊《Biomaterials》发表题为 “Wood structure-inspired injectable lignin-based nanogels as blood-vessel-embolic sustained drug-releasing stent for interventional therapies on liver cancer” 的研究论文。该研究首次基于木材细胞壁结构中木质素的支撑和防御功能启发,开发出一种具有良好可注射性和缓释性的高强度木质素基温敏性纳米凝胶栓塞剂,为肝癌介入治疗提供一种优异的替代方案,亦为木质素基医用材料提供新的设计策略。
经导管肝动脉化疗栓塞术(TACE)已成为肝细胞癌中期治疗的全球标准程序,但临床广泛使用的栓塞剂在机械强度、流动性及缓释性方面存在一定缺陷,并显著限制其临床治疗效果。植物天然高分子木质素是木材细胞壁的主要成分之一,在植物机体中起到关键的机械支撑作用,并通过负载及缓释酚类化合物防御病原微生物的入侵,木质素的这些生物学功能与栓塞剂的作用有异曲同工之处。

图1:DOX-pN-KL纳米凝胶栓塞剂在TACE中的设计策略
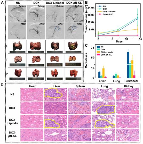
因此,本文基于木质素在木材细胞壁中的支撑特性和防御机制的启发,设计了一种理想的木质素基纳米凝胶栓塞剂(DOX-pN-KL)。木质素丰富的官能团结构使其可以与温度响应性单体聚合从而形成热敏性纳米凝胶,其中支链木质素作为凝胶骨架使其表现出已报道纳米凝胶的最高机械强度。此外,木质素丰富的芳香结构能通过π-π堆积力实现与抗肿瘤药物阿霉素(DOX)的高负载量并表现出优异的缓释特性。VX2荷瘤兔的肝癌治疗模型表明,该木质素纳米凝胶能够长期且完全地阻断各级血管,并持续释放DOX,从而对肿瘤生长和转移表现出显著的抑制作用。同时,该木质素基纳米凝胶表现出极佳的生物相容性及安全性。综上,我们首次设计了可用于肝癌治疗的木质素基纳米凝胶栓塞剂,这也有望成为一种有前景的癌症栓塞治疗的替代试剂。

图2:DOX-pN-KL纳米凝胶栓塞剂对VX2荷瘤兔的抗肿瘤作用
必威西汉姆联官网博士研究生郑泽,同济医公司附属协和医院张鸿森博士、钱坤博士为论文的共同第一作者,必威西汉姆联官网的赵彦兵教授,谢尚县教授以及协和医院郑传胜教授为该文章的共同通讯作者。
文章链接:https://doi.org/10.1016/j.biomaterials.2023.122324