科研进展

当前位置: 首页  >  科学研究  >  正文

【科研动态】​必威西汉姆联官网马聪教授团队发现Piezo1介导基底硬度依赖的DRG神经元聚集的机制

时间:2023-12-05     浏览次数:

2023年12月2日,必威西汉姆联官网马聪团队在《Cell Reports》期刊上发表题为“Cell-cell and cell-matrix adhesion regulated by Piezo1 is critical for stiffness-dependent DRG neuron aggregation”的研究论文。

背根神经节(Dorsal Root Ganglion, DRG)是一种位于脊神经系统中的神经组织,其由初级感觉神经元胞体紧密聚集而成,其轴突延伸到目的组织发挥感知功能。DRG神经元在物理空间上的聚集对于整合和放大身体的感觉信号至关重要,这有助于确保我们能够感知到身体上的各种刺激和变化,以维持正常的生理功能。然而,目前对于DRG神经元聚集的分子机制仍然不清楚。

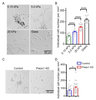
该研究将DRG神经元培养在具有不同硬度的聚丙烯酰胺(polyacrylamide,PA)凝胶上,发现DRG神经元的聚集程度受基底硬度介导的力学信号影响,DRG神经元聚集程度随着基底硬度的增加而降低(如图1A和1B)。通过抑制剂筛选和shRNA敲低实验,发现钙离子通透的机械敏感阳离子通道Piezo1在基底硬度介导的DRG神经元聚集过程中发挥着重要功能(如图1C和1D)。

图1. Piezo1介导基底硬度依赖的DRG神经元聚集

该研究还在体内探究Piezo1对DRG形态和功能的影响。免疫组化实验发现,敲低Piezo1导致大鼠DRG中神经元之间的间隙增大,说明Piezo1调控DRG形态(如图2B)。躯体感知行为学实验发现,Piezo1敲低大鼠的热感知和机械力感知能力减弱(如图2C和2D)。由于Piezo1通道本身并不是热敏感通道,因此,该研究认为大鼠躯体感知能力的变化来源于DRG形态学的变化。综合体内外实验结果,该研究证明了Piezo1能够通过调控DRG神经元聚集来介导其形态发育,最终影响DRG感知功能。

2.Piezo1影响DRG形态和功能

该研究进一步对Piezo1介导的基底硬度依赖性DRG神经元聚集的机制进行了探究,解析出基底硬度通过调控Piezo1–calpain–integrin-β1/E-cadherin信号通路控制细胞与细胞以及细胞与基质间的黏附,从而影响DRG神经元聚集以及大鼠感知功能(如图3)。

这一发现对于组织发生和疾病进展过程中细胞遇到组织硬度变化的理解具有重要意义。该研究提出的DRG神经元聚集机制可能为研究者提供新的见解,有助于解释细胞各种生理过程,同时也为潜在疾病发展机制的理解提供了新的线索。

3. Piezo1调控基底硬度依赖DRG神经元聚集模式图


必威西汉姆联官网博士生雷梦诗为本论文第一作者,必威西汉姆联官网马聪教授为本论文通讯作者。该研究得到了国家科技重大专项,国家自然科学基金等项目的资助。

原文链接:https://www.cell.com/cell-reports/fulltext/S2211-1247(23)01534-6